Introduction to MQTT
Message Queuing Telemetry Transport (MQTT) is a simple, open, lightweight publish-subscribe messaging transport protocol. MQTT is designed to support is messaging to/from remote devices involving small footprints, low power, low bandwidth, and negotiated delivery guarantees. It is ideal for use in resource limited environments such as Machine-to-Machine (M2M) and Internet-of-Things (IOT) where network bandwidth and power are at a premium. It is a simple and lightweight protocol that runs over TCP/IP sockets, WebSockets, and (Secure Sockets Layer) SSL.
MQTT has two components:
MQTT broker: An MQTT broker is a central point of communication. The broker is responsible for receiving all messages, filtering the messages, and determining the clients subscribed for each message and dispatching the messages to the subscribed clients.
MQTT client: An MQTT client is any device (for example, a computer or a mobile phone) that speaks and connects to an MQTT broker over a network. A client that sends messages is a publisher. A client that receives messages is a subscriber. To receive a message, the client must subscribe to the topic of that message.
You can publish and subscribe to MQTT messages using MQTT Publish and MQTT Subscribe blocks. These blocks support the MQTT protocol only over TCP/IP sockets.

Topics in MQTT
A topic is an identifier (ID) used by the MQTT broker to identify rightful clients for delivering messages. Each client that wants to send messages publishes them on a certain topic, and each client that wants to receive messages subscribes to a certain topic.
A topic is a string and can consist of one or more topic levels. Each level is separated
by a forward slash (/). For example, home/livingroom/temperature or
8040ed-7865-459f-b98c-7d78/status.
A topic:
Must have at least one character.
Is case-sensitive. For example,
home/room/temperatureandhome/Room/temperatureare two different topics.
Wildcards in MQTT Topics
Wildcards are special characters in a topic used by the clients to subscribe to multiple topics. MQTT supports single-level and multi-level wildcards.
Single-level wildcard: A single-level wildcard is represented using a plus sign (
+). For a client to receive messages, all the levels of the subscribed topic, except the level with a+sign, must match the topic of the incoming message. You can include more than one single-level wildcard in a topic string.Multi-level wildcard: A multi-level wildcard is represented using a number sign (
#). Client receives message from all the sublevels of the subscribed topic. You can include only one multi-level wildcard, and it must be at the end of the topic string.Note
Topics that start with the
$symbol are reserved for internal statistics of the MQTT broker. These topics are not part of the subscription when subscribing to multi-level topics using#. Clients cannot publish to these topics.
| Wildcard in Topic | Client Subscribed Topic | Matches | Does Not Match |
|---|---|---|---|
| Single-level wildcard | home/floor1/+/temperature |
In this example, the wildcard |
In this example, the wildcard |
| Multi-level wildcard (All the sublevels) | home/floor1/# |
In this example, the wildcard |
In this example, the wildcard, |
Levels of QoS in MQTT
Quality of Service (QoS) defines the reliability of the message delivery process in MQTT. MQTT provides three QoS levels for message delivery: QoS 0, QoS 1, and QoS 2. You can have different QoS levels for publishing and for subscribing to messages. The MQTT broker that you are using might not support all three levels of QoS. For example, ThingSpeak™ MQTT supports only QoS 0.
QoS 0 - At Most Once
QoS level 0, often called "fire and forget" is a best effort delivery. There is no guarantee of delivery. The receiver does not acknowledge receipt of the message. The sender does not retry and deletes the message locally.

QoS 1 - At Least Once
QoS level 1 guarantees that a message is delivered at least once. The sender stores the message until it receives a publish acknowledgment (PUBACK) packet from the receiver. If no acknowledgment is received after 10 seconds, the sender resends the message. In this level, the same message might be sent or delivered multiple times.

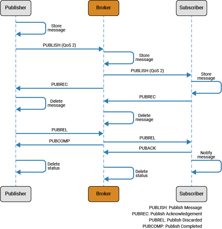
QoS 2 - Exactly Once
QoS 2 is the highest level of service in MQTT and guarantees each message is received only once by the intended recipients. QoS level involves additional overhead (four-step handshake) and is the slowest of all service levels.
When a receiver gets a QoS 2 packet from the sender, it processes the message and replies with a publish acknowledgment (PUBREC) packet. If the sender does not get the PUBREC packet, it resends the PUBLISH packet until it receives an acknowledgment. With the PUBREC acknowledgment, the sender discards the initial PUBLISH packet. Then, the sender stores the PUBREC packet and responds with a publish discarded (PUBREL) packet.
Once the receiver gets the PUBREL packet, it can discard all stored states and respond with a publish complete (PUBCOMP) packet. The sender can now delete the stored PUBREC packet and the packet identifier is available for reuse.
