assignClusters
Syntax
Description
returns cluster indices for the observations in idx = assignClusters(Mdl,X)X, using the incrementalDynamicKMeans model Mdl. You cannot call
assignClusters if Mdl.NumPredictors is
0 or if all the values of Mdl.Centroids (or
Mdl.DynamicCentroids) are NaN. When you call
assignClusters, the software does not update
Mdl.
[
additionally returns the dynamic cluster indices. You can only use this syntax when
idx,D,idxDynamic] = assignClusters(Mdl,X)Mdl.MergeClusters is true.
Examples
Create a training data set of 10,000 observations of three predictors. The data set contains ten groups of 1000 observations each. The predictor values of each group centroid lie within the range ([–10,10], [–10,10], [–10,10]). Store the group identification numbers in ids.
rng(0,"twister"); % For reproducibility ngroups = 10; obspergroup = 1000; Xtrain = []; ids = []; cposrange = 10; for c = 1:ngroups sigma = rand; Xtrain = [Xtrain; randn(obspergroup,3)*sigma + ... (randi(2*cposrange,[1,3])-cposrange).*ones(obspergroup,3)]; ids = [ids; c*ones(obspergroup,1)]; end
Shuffle the data set.
ntrain = size(Xtrain,1); indices = randperm(ntrain); Xtrain = Xtrain(indices,:); ids = ids(indices,:);
Split off the last 2000 observations to create a test set.
Xtest = Xtrain(end-1999:end,:); idsTest = ids(end-1999:end,:); Xtrain = Xtrain(1:end-2000,:); ids = ids(1:end-2000,:);
Plot the data set and color the observations according to their group number.
scatter3(Xtrain(:,1),Xtrain(:,2),Xtrain(:,3),1,ids,"filled");
colormap(jet);
Create Incremental Model
Create an incremental dynamic k-means model object with numClusters=2 and default parameters.
Mdl = incrementalDynamicKMeans(numClusters=2);
Display the initial number of clusters and dynamic clusters.
Mdl.NumClusters
ans = 11
Mdl.NumDynamicClusters
ans = 11
The software sets Mdl.NumClusters using the specified value of NumClusters and the default value of NumAdditionalClusters (10). Because the default value of MergeClusters is false, the cluster and dynamic cluster property values of Mdl are identical.
Fit Incremental Clustering Model
Fit the incremental dynamic clustering model to the data using the fit function. To simulate a data stream, fit the model in chunks of 50 observations at a time. Because default value of WarmupPeriod is 1000, updateMetrics only updates performance metrics after the 20th iteration. At each iteration:
Process 50 observations.
Store the number of clusters in
numClustersto see how it evolves during incremental learning.Overwrite the previous incremental model with a new one fitted to the incoming observations.
Update the window and cumulative simplified silhouette performance metrics using the
updateMetricsfunction.Store the metrics for the merged clusters in
silto see how they evolve during incremental learning.
numObsPerChunk = 50; n = size(Xtrain,1); nchunk = floor(n/numObsPerChunk); sil = array2table(zeros(nchunk,2),'VariableNames',["Cumulative" "Window"]); numClusters = zeros(nchunk); for j = 1:nchunk numClusters(j) = Mdl.NumClusters; ibegin = min(n,numObsPerChunk*(j-1) + 1); iend = min(n,numObsPerChunk*j); chunkrows = ibegin:iend; Mdl = fit(Mdl,Xtrain(chunkrows,:)); Mdl = updateMetrics(Mdl,Xtrain(chunkrows,:)); sil{j,:} = Mdl.Metrics{'SimplifiedSilhouette',:}; end
Analyze Incremental Model During Training
Plot the number of clusters at the start of each iteration.
plot(numClusters) xlabel("Iteration") ylabel("Number of Clusters")

The model initially has 11 clusters, and has 14 clusters at the final iteration.
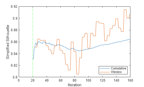
figure; plot(sil.Variables); xlim([0 nchunk]) ylabel("Simplified Silhouette") xline(Mdl.WarmupPeriod/numObsPerChunk,"g-.") legend(sil.Properties.VariableNames,Location="southeast") xlabel("Iteration")

The plot indicates that when the model becomes warm, the window performance metric value is 0.83. After the 90th iteration, the metric value steadily increases.
Create a bar chart of the cluster counts after the final iteration.
bar(Mdl.ClusterCounts)
xlabel("Cluster")
The plot shows that the observations are distributed relatively equally among all clusters except clusters 2, 5, 6, 7, and 13.
Plot the test data set and color the points according to the cluster assignments of the final trained model. Plot the fitted cluster centroids using blue pentagram markers.
idx = assignClusters(Mdl,Xtest); scatter3(Xtest(:,1),Xtest(:,2),Xtest(:,3),5,idx,"filled"); colormap(jet) hold on C = Mdl.Centroids; scatter3(C(:,1),C(:,2),C(:,3),100,"b","Pentagram","filled"); hold off

The plot shows that some groups in the test set are fit by a single cluster, while others are fit by two clusters.
Create a data set with 20,000 observations of three predictors. The data set contains two groups of 10,000 observations each. Store the group identification numbers in ids.
rng(0,"twister"); % For reproducibility ngroups = 2; obspergroup = 10000; Xtrain = []; ids = []; sigma = 0.4; for c = 1:ngroups Xtrain = [Xtrain; randn(obspergroup,3)*sigma + ... (randi(2,[1,3])-1).*ones(obspergroup,3)]; ids = [ids; c*ones(obspergroup,1)]; end
Shuffle the data set.
ntrain = size(Xtrain,1); indices = randperm(ntrain); Xtrain = Xtrain(indices,:); ids = ids(indices,:);
Create a test set that contains the last 2000 observations of the data set. Store the group identification numbers for the test set in idsTest. Keep the first 18,000 observations as the training set.
Xtest = Xtrain(end-1999:end,:); idsTest = ids(end-1999:end,:); Xtrain = Xtrain(1:end-2000,:); ids = ids(1:end-2000,:);
Plot the training set, and color the observations according to their group identification number.
scatter3(Xtrain(:,1),Xtrain(:,2),Xtrain(:,3),1,ids,"filled");
Create Incremental Model
Create an incremental dynamic k-means model object with a warm-up period of 1000 observations. Specify that the incremental fit function stores two clusters that are merged from the dynamic clusters.
Mdl = incrementalDynamicKMeans(numClusters=2, ...
WarmupPeriod=1000, MergeClusters=true)Mdl =
incrementalDynamicKMeans
IsWarm: 0
Metrics: [1×2 table]
NumClusters: 2
NumDynamicClusters: 11
Centroids: [2×0 double]
DynamicCentroids: [11×0 double]
Distance: "sqeuclidean"
Properties, Methods
Mdl is an incrementalDynamicKMeans model object that is prepared for incremental learning.
Fit Incremental Clustering Model
Fit the incremental clustering model Mdl to the data using the fit function. To simulate a data stream, fit the model in chunks of 100 observations at a time. Because WarmupPeriod = 1000, fit only returns cluster indices after the tenth iteration. At each iteration:
Process 100 observations.
Store the number of dynamic clusters in
numDynClusters, to see how it evolves during incremental learning.Overwrite the previous incremental model with a new one fitted to the incoming observations.
Update the simplified silhouette performance metrics (
CumulativeandWindow) using theupdateMetricsfunction.Store the metrics for the merged clusters in
siland the metrics for the dynamic clusters indynsil, to see how they evolve during incremental learning.
numObsPerChunk = 100; n = size(Xtrain,1); nchunk = floor(n/numObsPerChunk); sil = array2table(zeros(nchunk,2),"VariableNames",["Cumulative" "Window"]); dynsil = array2table(zeros(nchunk,2),"VariableNames",["Cumulative" "Window"]); numDynClusters = []; for j = 1:nchunk numDynClusters(j) = Mdl.NumDynamicClusters; ibegin = min(n,numObsPerChunk*(j-1) + 1); iend = min(n,numObsPerChunk*j); chunkrows = ibegin:iend; Mdl = fit(Mdl,Xtrain(chunkrows,:)); Mdl = updateMetrics(Mdl,Xtrain(chunkrows,:)); sil{j,:} = Mdl.Metrics{"SimplifiedSilhouette",:}; dynsil{j,:} = Mdl.DynamicMetrics{"SimplifiedSilhouette",:}; end
Analyze Incremental Model During Training
Plot the number of dynamic clusters at the start of each iteration.
plot(numDynClusters)
xlabel("Iteration");
The model initially has 11 dynamic clusters, and 14 dynamic clusters at the final iteration.
Plot the mean simplified silhouette metric for the merged clusters and the dynamic clusters.
figure; t = tiledlayout(2,1); nexttile h = plot(sil.Variables); ylabel("Simplified Silhouette") xline(Mdl.WarmupPeriod/numObsPerChunk,"b:") legend(h,sil.Properties.VariableNames,Location="southeast") title("Merged Cluster Metrics") nexttile h2 = plot(dynsil.Variables); ylabel("Simplified Silhouette") xline(Mdl.WarmupPeriod/numObsPerChunk,"b:") legend(h2,dynsil.Properties.VariableNames,Location="northeast") xlabel(t,"Iteration") title("Dynamic Cluster Metrics")

After the warm-up period, the updateMetrics function returns performance metrics. A high metric value indicates that, on average, each observation is well matched to its own cluster and poorly matched to other clusters. The higher metric values in the top plot indicate that the merged clusters provide a better clustering solution for the data than the unmerged dynamic clusters.
Analyze the Final Clustering Model Using the Test Set
Create a bar chart of the dynamic cluster counts after the final iteration.
figure
bar(Mdl.DynamicClusterCounts)
xlabel("Dynamic Cluster Number");
The bar chart shows that the model assigns the observations equally among the dynamic clusters.
Plot the test data set, and color the points according to the dynamic cluster assignments of the final trained model. Plot the dynamic cluster centroids using blue pentagram markers.
C = Mdl.DynamicCentroids; [~,~,dynIdx] = assignClusters(Mdl,Xtest); figure; scatter3(Xtest(:,1),Xtest(:,2),Xtest(:,3),3,dynIdx,"filled"); hold on scatter3(C(:,1),C(:,2),C(:,3),100,"b","Pentagram","filled"); hold off

The dynamic cluster centroids are located within the overall distribution of the observations, and are equally divided among the two groups in the data.
Plot the test data set and color the points according to the merged cluster assignments of the final trained model. Use the color red for the observations whose merged cluster assignments do not match the group identification numbers. Plot the merged cluster centroids using blue pentagram markers.
C = Mdl.Centroids; idx = assignClusters(Mdl,Xtest); incorrectIds = find(idx ~= idsTest); figure; scatter3(Xtest(:,1),Xtest(:,2),Xtest(:,3),1,idx,"filled"); hold on scatter3(C(:,1),C(:,2),C(:,3),100,"b","Pentagram","filled"); scatter3(Xtest(incorrectIds,1),Xtest(incorrectIds,2),Xtest(incorrectIds,3),5,"r","filled") hold off

The plot shows that the merged centroids lie near the center of each group in the data. The observations with incorrect cluster assignments lie mainly in the region in between the two groups.
Use the helper function AdjustedRandIndex to calculate the adjusted Rand index, which measures the similarity of the clustering indices and the group identification numbers.
AdjustedRandIndex(idx,idsTest)
ans = 0.9584
The adjusted Rand index is close to 1, indicating that the clustering model does a good job of correctly predicting the group identification numbers of the test set observations.
function ARI = AdjustedRandIndex(labels1, labels2) % Helper function to calculate the Adjusted Rand Index (ARI) to % measure the similarity between two clustering labels labels1 % and labels2. C = confusionmat(labels1, labels2); n = numel(labels2); % Calculate sums for rows and columns sumRows = sum(C, 2); sumCols = sum(C, 1); ss = sum(C.^2,"all"); TN = ss-n; % True negatives FP = sum(C*sumCols')-ss; % False positives FN = sum(C'*sumRows)-ss; % False negatives TP = n^2-FP-FN-ss; % True positives if FN == 0 && FP == 0 ARI = 1; else ARI = 2*(TP*TN-FN*FP)/((TP+FN)*(FN+TN)+(TP+FP)*(FP+TN)); end end % LocalWords: ARI
Input Arguments
Incremental dynamic k-means clustering model, specified as an
incrementalDynamicKMeans model object. You can create Mdl
by calling incrementalDynamicKMeans directly.
Chunk of predictor data, specified as a numeric matrix of n
observations and Mdl.NumPredictors variables. The rows of
X correspond to observations, and the columns correspond to
variables. If a row of X contains a missing value, the
corresponding values of idx and D for that row
are NaN.
Note
assignClusters supports
only numeric input predictor data. If your input data includes categorical data, you
must prepare an encoded version of the categorical data. Use dummyvar to convert each categorical variable to a numeric matrix of
dummy variables. Then, concatenate all dummy variable matrices and any other numeric
predictors. For more details, see Dummy Variables.
Data Types: single | double
Output Arguments
Cluster indices, returned as a size(X,1)-by-1 vector of integers.
assignClusters uses Mdl.Centroids to assign the
cluster indices. If a row of X contains a missing value, the
corresponding value of idx is NaN.
assignClusters does not return indices of clusters whose
corresponding Centroids values are NaN.
Cluster distances, returned as a
size(X,1)-by-Mdl.NumClusters numeric matrix.
assignClusters uses Mdl.Centroids to determine
the cluster distances. Each row in D contains the distance of the
corresponding observation in X from each cluster centroid in
Mdl.Centroids, according to the distance metric in
Mdl.Distance. If a cluster has no observations assigned to it, or
its corresponding Mdl.Centroids values are NaN,
the distance value for all observations to that cluster is NaN. If
a row of X contains a missing value, the corresponding row of
D contains all NaN values.
Dynamic cluster indices, returned as a size(X,1)-by-1 vector of
integers. assignClusters uses Mdl.DynamicCentroids
to assign the dynamic cluster indices. If a row of X contains a
missing value, the corresponding value of idxDynamic is
NaN. assignClusters does not return cluster
indices of clusters whose corresponding DynamicCentroids values are
NaN.
Dynamic cluster distances, returned as a
size(X,1)-by-Mdl.NumDynamicClusters numeric
matrix. assignClusters uses Mdl.DynamicCentroids to
determine the dynamic cluster distances. Each row in D contains the
distance of the corresponding observation in X from each cluster
centroid in Mdl.DynamicCentroids, according to the distance metric in
Mdl.Distance. If a dynamic cluster has no observations assigned to
it, or its corresponding Mdl.DynamicCentroids values are
NaN, the distance value for all observations to that cluster is
NaN. If a row of X contains a missing value,
the corresponding row of DDynamic contains all
NaN values.
Version History
Introduced in R2025a
MATLAB Command
You clicked a link that corresponds to this MATLAB command:
Run the command by entering it in the MATLAB Command Window. Web browsers do not support MATLAB commands.
Select a Web Site
Choose a web site to get translated content where available and see local events and offers. Based on your location, we recommend that you select: .
You can also select a web site from the following list
How to Get Best Site Performance
Select the China site (in Chinese or English) for best site performance. Other MathWorks country sites are not optimized for visits from your location.
Americas
- América Latina (Español)
- Canada (English)
- United States (English)
Europe
- Belgium (English)
- Denmark (English)
- Deutschland (Deutsch)
- España (Español)
- Finland (English)
- France (Français)
- Ireland (English)
- Italia (Italiano)
- Luxembourg (English)
- Netherlands (English)
- Norway (English)
- Österreich (Deutsch)
- Portugal (English)
- Sweden (English)
- Switzerland
- United Kingdom (English)