basebandTransceiver
Description
Use the basebandTransceiver object to configure the specified
software-defined radio (SDR) as a baseband transceiver to simultaneously transmit and capture
IQ waveforms over the air.
This diagram shows a conceptual overview of capturing and transmitting radio signals in Wireless Testbench™ using a radio configured with this object. The transmission controller enables you to specify continuous or single-shot transmissions. Onboard data buffering ensures contiguous data capture and transmission. You can select to capture data directly to the host computer, which enables you to capture more data than the onboard memory buffer size, or to use hardware configurations that do not support onboard memory buffering.
Creation
Syntax
Description
creates a baseband transceiver application object for the specified radio
bbtrx = basebandTransceiver(radio)radio.
Note
The object requires exclusive access to radio hardware resources. Before creating this object, clear any existing Wireless Testbench application object associated with the specified radio from the workspace.
sets properties using one or more name-value arguments. For example,
bbtrx = basebandTransceiver(radio,PropertyName=Value)CaptureDataType="double" sets the data type of the returned captured
data to double.
loads the application onto the radio during object
creation (since R2025a).bbtrx = basebandTransceiver(radio,Preload=true,PropertyName=Value)
Use this syntax when you plan to schedule or synchronize operations using the radio time.
Input Arguments
Radio setup configuration, specified as one of these options:
String scalar — The name of a radio setup configuration you saved using the Radio Setup wizard. For example,
"MyRadio".To list all saved radio setup configurations, call the
radioConfigurationsfunction with no input arguments.Radio object — A radio object that corresponds to a radio setup configuration you saved using the Radio Setup wizard (since R2025a).
To create a radio object for a radio setup configuration with the name
"MyRadio", callradio = radioConfigurations("MyRadio").Use this option when you want to use synchronization features. You can refer to radio object properties to get information about the radio setup configuration that the object corresponds to, such as the model number of the radio, the radio IP address, and the synchronization options. Additionally, you can:
Check the lock status of the reference clock, local oscillators, or GPS disciplined oscillator (GPSDO) on the radio using the
referenceLockedStatus,loLockedStatus, andgpsLockedStatusfunctions respectively.Get the current radio time using the
getRadioTimefunction.Synchronize multiple devices by setting the radio time using the
getTimeLastPPSandsetTimeNextPPSfunctions.Get time and GPS information from the radio using the
getGPSTimeandgetGPSNMEAfunctions.Schedule synchronized property updates on your
basebandTransceiverobject using thesetCommandTime,getCommandTime, andclearCommandTimefunctions.
For more information, see Time-Synchronize Operations.
For a list of supported radios, see Supported Radio Devices.
Since R2025a
Option to load the application onto the radio, specified as one of these options:
false— The application is loaded onto the radio the first time you call thetransmitorcapturefunction.true— Load the application onto the radio during object creation. This takes a few extra seconds.Use this option when you plan to schedule or synchronize operations that use this object. Loading the application onto the radio at object creation prevents the radio time from being reset when you call the
transmitorcapturefunction. Specifying properties during object creation is also recommended, as updating some object properties will cause the radio time to be reset.
Data Types: logical
Properties
Transmit center frequency in Hz, specified as a one of these options:
Positive numeric scalar — The object applies this value by scalar expansion to each antenna in the
TransmitAntennasproperty.Numeric array — The object applies the ith array element value to the ith antenna in the
TransmitAntennasproperty.
The valid center frequency range depends on the radio device.
| Radio Device | Center Frequency |
|---|---|
USRP™ E320 | 70 MHz to 6 GHz |
USRP N300 | 1 MHz to 6 GHz |
USRP N310 | 1 MHz to 6 GHz |
USRP N320 | 1 MHz to 6 GHz |
USRP N321 | 1 MHz to 6 GHz |
USRP X300 | 10 MHz to 6 GHz |
USRP X310 | 10 MHz to 6 GHz |
USRP X410 | 1 MHz to 8 GHz |
Note
When setting this property for multiple antennas on a USRP N300 or USRP N310 radio, consider these hardware characteristics.
The antenna ports on the RF0 and RF1 radio channels use the same center frequency. Therefore, set identical center frequency values for the antennas specified as
"RF0:TX/RX"and"RF1:TX/RX".The antenna ports on the RF2 and RF3 radio channels use the same center frequency. Therefore, set identical center frequency values for the antennas specified as
"RF2:TX/RX"and"RF3:TX/RX". These antennas are available only on a USRP N310 radio.
Transmit radio antenna, specified as one of these options:
Empty string — Specifies no transmit antennas (since R2026a).
String constant — Specifies single antenna use.
String array — Specifies multiple antenna use (since R2024b).
Use this table to identify the supported radio antenna ports on your radio device and the corresponding string constants that you can specify for this property. The default value depends on the radio.
| Radio Device | Supported Antenna Port | String Scalar |
|---|---|---|
USRP E320 | RFA channel: TX/RX port |
|
RFB channel: TX/RX port |
| |
USRP N300 | RF0 channel: TX/RX port | "RF0:TX/RX" (default) |
| RF1 channel: TX/RX port | "RF1:TX/RX" | |
USRP N310 | RF0 channel: TX/RX port | "RF0:TX/RX" (default) |
| RF1 channel: TX/RX port | "RF1:TX/RX" | |
| RF2 channel: TX/RX port | "RF2:TX/RX"
| |
| RF3 channel: TX/RX port | "RF3:TX/RX" | |
USRP N320 | RF0 channel: TX/RX port | "RF0:TX/RX" (default) |
| RF1 channel: TX/RX port | "RF1:TX/RX" | |
USRP N321 | RF0 channel: TX/RX port | "RF0:TX/RX" (default) |
| RF1 channel: TX/RX port | "RF1:TX/RX" | |
USRP X300 + UBX 160 | RFA channel: TX/RX port |
|
RFB channel: TX/RX port |
| |
USRP X310 + UBX 160 | RFA channel: TX/RX port |
|
RFB channel: TX/RX port |
| |
USRP X410 | DB0 RF0 channel: TX/RX 0 port |
|
DB0 RF1 channel: TX/RX 0 port |
| |
DB1 RF0 channel: TX/RX 0 port |
| |
DB1 RF1 channel: TX/RX 0 port |
|
The maximum number of antenna connections available depends on the radio.
Use this table to determine the maximum combined number of antennas you can specify with
the TransmitAntennas and CaptureAntennas
properties.
| Radio Device | Maximum Number of Antennas |
|---|---|
USRP E320 | 2 |
USRP N300 | 2 |
USRP N310 | 4 |
USRP N320 | 4 |
USRP N321 | 4 |
USRP X300 + UBX 160 | 2 |
USRP X300 + TwinRX | 2 (receive only) |
USRP X310 + UBX 160 | 2 |
USRP X310 + TwinRX | 4 (receive only) |
USRP X410 | 4 |
Note
When you update this property, the execution time of the next object function call increases by a few seconds.
Example: TransmitAntennas=["RF0:TX/RX","RF1:TX/RX"] specifies two
transmit antennas.
Data Types: string
Transmit radio gain in dB, specified as one of these options:
Positive numeric scalar — The object applies this value by scalar expansion to each antenna that you specify in the
TransmitAntennasproperty.Numeric array — The object applies the ith array element value to the ith antenna in the
TransmitAntennasproperty.
The valid gain range depends on the radio device.
| Radio Device | Transmit Radio Gain |
|---|---|
USRP E320 | 0 dB to 89.8 dB |
USRP N300 | 0 dB to 65 dB |
USRP N310 | 0 dB to 65 dB |
USRP N320 | 0 dB to 60 dB |
USRP N321 | 0 dB to 60 dB |
USRP X300 + UBX 160 | 0 dB to 31.5 dB |
USRP X310 + UBX 160 | 0 dB to 31.5 dB |
USRP X410 | 0 dB to 60 dB |
Data Types: double
Capture center frequency in Hz, specified as one of these options:
Positive numeric scalar — The object applies this value by scalar expansion to each antenna in the
CaptureAntennasproperty.Numeric array — The object applies the ith array element value to the ith antenna in the
CaptureAntennasproperty.
The valid center frequency range depends on the radio device.
| Radio Device | Center Frequency |
|---|---|
USRP E320 | 70 MHz to 6 GHz |
USRP N300 | 1 MHz to 6 GHz |
USRP N310 | 1 MHz to 6 GHz |
USRP N320 | 1 MHz to 6 GHz |
USRP N321 | 1 MHz to 6 GHz |
USRP X300 | 10 MHz to 6 GHz |
USRP X310 | 10 MHz to 6 GHz |
USRP X410 | 1 MHz to 8 GHz |
Note
When setting this property for multiple antennas on a USRP N300 or USRP N310 radio, consider these hardware characteristics.
The antenna ports on the RF0 and RF1 radio channels use the same center frequency. Therefore, set identical center frequency values for the antennas specified as
"RF0:RX2"and"RF1:RX2".The antenna ports on the RF2 and RF3 radio channels use the same center frequency. Therefore, set identical center frequency values for the antennas specified as
"RF2:RX2"and"RF3:RX2". These antennas are available only on a USRP N310 radio.
Data Types: double
Capture radio antenna, specified as one of these options:
Empty string — Specifies no capture antennas (since R2026a).
String constant — Specifies single antenna use.
String array — Specifies multiple antenna use (since R2024b).
Use this table to identify the supported radio antenna ports on the radio device and the corresponding string constants that you can specify for this property. The default value depends on the radio.
| Radio Device | Supported Antenna Port | String Scalar |
|---|---|---|
USRP E320 | RFA channel: RX2 port |
|
RFB channel: RX2 port |
| |
USRP N300 | RF0 channel: RX2 port | "RF0:RX2" (default) |
| RF1 channel: RX2 port | "RF1:RX2" | |
USRP N310 | RF0 channel: RX2 port | "RF0:RX2" (default) |
| RF1 channel: RX2 port | "RF1:RX2" | |
| RF2 channel: RX2 port | "RF2:RX2"
| |
| RF3 channel: RX2 port | "RF3:RX2" | |
USRP N320 | RF0 channel: RX2 port | "RF0:RX2" (default) |
| RF1 channel: RX2 port | "RF1:RX2" | |
USRP N321 | RF0 channel: RX2 port | "RF0:RX2" (default) |
| RF1 channel: RX2 port | "RF1:RX2" | |
USRP X300 + UBX 160 | RFA channel: RX2 port |
|
RFB channel: RX2 port |
| |
USRP X300 + TwinRX † | RFA channel: TX/RX (RX1*) port |
|
RFB channel: TX/RX (RX1*) port |
| |
USRP X310 + UBX 160 | RFA channel: RX2 port |
|
RFB channel: RX2 port |
| |
USRP X310 + TwinRX | RFA channel: TX/RX (RX1*) port |
|
RFA channel: RX2 port |
| |
RFB channel: TX/RX (RX1*) port |
| |
RFB channel: RX2 port |
| |
USRP X410 | DB0 RF0 channel: RX 1 port |
|
DB0 RF1 channel: RX 1 port |
| |
DB1 RF0 channel: RX 1 port |
| |
DB1 RF1 channel: RX 1 port |
| |
* Wireless Testbench uses the front-panel label for the antenna name, TX/RX, in this property. The antenna name in the manufacturer's documentation is RX1. | ||
| † Due to resource constraints, Wireless Testbench supports only the TX/RX (RX1) ports. | ||
The maximum number of antenna connections available depends on the radio. Use this
table to determine the maximum combined number of antennas you can specify with the
CaptureAntennas and TransmitAntennas properties.
| Radio Device | Maximum Number of Antennas |
|---|---|
USRP E320 | 2 |
USRP N300 | 2 |
USRP N310 | 4 |
USRP N320 | 4 |
USRP N321 | 4 |
USRP X300 + UBX 160 | 2 |
USRP X300 + TwinRX | 2 (receive only) |
USRP X310 + UBX 160 | 2 |
USRP X310 + TwinRX | 4 (receive only) |
USRP X410 | 4 |
Note
When you update this property, the execution time of the next object function call increases by a few seconds.
Example: CaptureAntennas=["RF0:RX2","RF1:RX2"] specifies two
capture antennas.
Data Types: string
Capture radio gain in dB, specified as one of these options:
Positive numeric scalar — The object applies this value by scalar expansion to each antenna in the
CaptureAntennasproperty.Numeric array — The object applies the ith array element value to the ith antenna in the
CaptureAntennasproperty.
The valid gain range depends on the radio device.
| Radio Device | Capture Radio Gain |
|---|---|
USRP E320 | 0 dB to 76 dB |
USRP N300 | 0 dB to 75 dB |
USRP N310 | 0 dB to 75 dB |
USRP N320 | 0 dB to 60 dB |
USRP N321 | 0 dB to 60 dB |
USRP X300 + UBX 160 | 0 dB to 31.5 dB |
USRP X300 + TwinRX | 0 dB to 93 dB |
USRP X310 + UBX 160 | 0 dB to 31.5 dB |
USRP X310 + TwinRX | 0 dB to 93 dB |
USRP X410 | 0 dB to 60 dB |
Data Types: double
Baseband sample rate in Hz, specified as a positive numeric scalar. For more information on how the radio achieves the specified sample rate, see Baseband Sample Rate in NI USRP Radios.
The valid sample rate depends on the radio device.
| Radio Device | Sample Rate |
|---|---|
USRP E320 |
|
USRP N300 |
|
USRP N310 | |
USRP N320 USRP N321 |
|
USRP X300 USRP X310 |
|
USRP X410 |
|
Note
When you update this property, the execution time of the next object function call increases by a few seconds.
If you have a USRP X410 radio and you set this property to 491.52 MHz or 500 MHz, consider the following
captureandtransmitfunction limitations:You can capture data only in the foreground.
You must specify the capture length to be less than or equal to the onboard radio memory buffer size.
If you change the
SampleRateproperty between a sample rate greater than 250 MHz and a sample rate less than or equal to 250 MHz, a new FPGA image is loaded to the radio when you call thetransmitorcapturefunction. This can take up to a minute.
Data Types: double
Since R2025a
Data type of the transmitted data, specified as "int16",
"double", or "single".
Use this property to specify the data type of the data that you transmit with the
transmit
function.
Note
You must specify a
waveformwith the same data type in your call to thetransmitfunction, or the data type you specify with this argument will be overwritten.When you update this property, the execution time of the next object function call increases by a few seconds.
Data Types: string
Data type of the captured data, specified as "int16",
"double", or "single". Use this property to
set the data type of the captured data that the capture object
function returns.
Note
When you update this property, the execution time of the next object function call increases by a few seconds.
Data Types: string
Behavior of the capture object
function upon dropped samples, specified as one of these values.
"error"— The object function stops with an error message."warning"— The object function displays a warning message."none"— The object function ignores dropped samples.
Data Types: string
Object Functions
capture | Capture IQ data using baseband receiver or transceiver |
isCapturing | Status of capture running in background using baseband receiver or transceiver |
captureOutputs | Retrieve outputs from capture run in background using baseband receiver or transceiver |
stopCapture | Stop capture running in background using baseband receiver or transceiver |
transmit | Transmit waveform using baseband transmitter or transceiver |
stopTransmission | Stop transmission from baseband transmitter or transceiver |
Examples
Create a baseband transceiver object, specifying a radio setup configuration previously saved in the Radio Setup wizard.
bbtrx = basebandTransceiver("MyRadio")bbtrx =
basebandTransceiver with properties:
TransmitRadioGain: 10
TransmitCenterFrequency: 2.4000e+09
TransmitAntennas: "RF0:TX/RX"
CaptureRadioGain: 10
CaptureCenterFrequency: 2.4000e+09
CaptureAntennas: "RF0:RX2"
CaptureDataType: "int16"
DroppedSamplesAction: "error"
SampleRate: 250000000
Set the baseband sample rate.
bbtrx.SampleRate = 122.88e6;
Set the transmit and capture center frequencies.
bbtrx.TransmitCenterFrequency = 2.2e9; bbtrx.CaptureCenterFrequency = 2.2e9;
Generate a random transmit waveform.
txWaveform = complex(randn(1000,1),randn(1000,1));
Transmit the generated waveform continuously with the radio associated with the baseband transceiver object using the default transmit antenna.
transmit(bbtrx,txWaveform,"continuous");Capture IQ data with the radio associated with the baseband transceiver object using the default capture antenna.
[data,~] = capture(bbtrx,milliseconds(3));
Stop the continuous transmission after data capture is complete.
stopTransmission(bbtrx);
Since R2024b
Create a baseband transceiver object, specifying a radio setup configuration previously saved in the Radio Setup wizard. Specify two transmit antennas and two capture antennas, each with a different center frequency.
bbtrx = basebandTransceiver("MyRadio", ... TransmitAntennas=["RF0:TX/RX","RF1:TX/RX"], ... TransmitCenterFrequency=[2.2e9,2.4e9], ... CaptureAntennas=["RF0:RX2","RF1:RX2"], ... CaptureCenterFrequency=[2.2e9,2.4e9])
bbtrx =
basebandTransceiver with properties:
TransmitRadioGain: 10
TransmitCenterFrequency: [2.2000e+09 2.4000e+09]
TransmitAntennas: ["RF0:TX/RX" "RF1:TX/RX"]
CaptureRadioGain: 10
CaptureCenterFrequency: [2.2000e+09 2.4000e+09]
CaptureAntennas: ["RF0:RX2" "RF1:RX2"]
CaptureDataType: "int16"
DroppedSamplesAction: "error"
SampleRate: 153600000
Generate two random complex transmit waveforms with a length of 1000 samples.
length = 1000;
txWaveform = [complex(randn(length,1),randn(length,1)), ...
complex(randn(length,1),randn(length,1))];Transmit the generated waveform continuously with the radio associated with the baseband transceiver object.
transmit(bbtrx,txWaveform,"continuous");Capture IQ data with the radio associated with the baseband transceiver object.
[data,~] = capture(bbtrx,length);
The output data is a 1000-by-2 array. Each column contains the data captured on one antenna, in the order that they are specified.
Stop the continuous transmission when the capture is complete.
stopTransmission(bbtrx);
Since R2026a
Create a radio object for your radio, specifying a radio setup configuration previously saved in the Radio Setup wizard.
radio = radioConfigurations("MyRadio");Create a baseband transceiver object, specifying your radio object. Specify three capture antennas.
bbtrx = basebandTransceiver(radio,CaptureAntennas=["RF0:RX2","RF1:RX2","RF2:RX2"])
bbtrx =
basebandTransceiver with properties:
TransmitRadioGain: 10
TransmitCenterFrequency: 2.4000e+09
TransmitAntennas: "RF0:TX/RX"
CaptureRadioGain: 10
CaptureCenterFrequency: 2.4000e+09
CaptureAntennas: ["RF0:RX2" "RF1:RX2" "RF2:RX2"]
CaptureDataType: "int16"
DroppedSamplesAction: "error"
SampleRate: 153600000
TransmitDataType: "int16"
Generate a random transmit waveform.
txWaveform = complex(randn(1e9,1),randn(1e9,1));
Capture 1 gigasamples of IQ data directly to the host computer using both capture antennas. Since the combined number of transmit and capture samples is greater than the buffer size of the onboard radio memory, capture data directly to the host computer by setting the UseRadioBuffer name-value argument to false.
[data,~] = capture(bbtrx,1e9,UseRadioBuffer=false);
Create a radio object for your radio, specifying a radio setup configuration previously saved in the Radio Setup wizard.
radio = radioConfigurations("MyRadio");Create a baseband transceiver object, specifying your radio object. Specify three capture antennas.
bbtrx = basebandTransceiver(radio,CaptureAntennas=["RF0:RX2","RF1:RX2","RF2:RX2"])
bbtrx =
basebandTransceiver with properties:
TransmitRadioGain: 10
TransmitCenterFrequency: 2.4000e+09
TransmitAntennas: "RF0:TX/RX"
CaptureRadioGain: 10
CaptureCenterFrequency: 2.4000e+09
CaptureAntennas: ["RF0:RX2" "RF1:RX2" "RF2:RX2"]
CaptureDataType: "int16"
DroppedSamplesAction: "error"
SampleRate: 153600000
TransmitDataType: "int16"
Generate a random transmit waveform.
txWaveform = complex(randn(1e9,1),randn(1e9,1));
Capture 1 gigasamples of IQ data directly to the host computer using both capture antennas. Since the combined number of transmit and capture samples is greater than the buffer size of the onboard radio memory, capture data directly to the host computer by setting the UseRadioBuffer name-value argument to false.
[data,~] = capture(bbtrx,1e9,UseRadioBuffer=false);
Since R2025a
Create a radio object, specifying a radio setup configuration previously saved using the Radio Setup wizard.
radio = radioConfigurations("MyRadio");Create a baseband transceiver object, specifying your radio object. Specify the Preload name-value argument as true to load the application onto the radio during object creation. Specify RF properties for the transmit and receive channels.
bbtrx = basebandTransceiver(radio, ... Preload=true, ... TransmitDataType="double", ... TransmitAntennas="RFA:TX/RX", ... TransmitCenterFrequency=2.4e9, ... TransmitRadioGain=10, ... CaptureAntennas="RFA:RX2", ... CaptureCenterFrequency=2.4e9, ... CaptureRadioGain=10);
Set the time for synchronously applying changes to RF properties as 2 seconds in the future.
cmdTime = getRadioTime(radio)+2
cmdTime = 2.1484
Transmit a waveform continuously.
transmit(bbtrx,[-1;0;1;0],"continuous");Schedule a 0.2 second long background capture to start 0.1 seconds before the scheduled command time.
capture(bbtrx,seconds(0.2),Background=true,StartTime=cmdTime-0.1);
Set the command time and verify.
setCommandTime(radio,cmdTime) getCommandTime(radio)
ans = 2.1484
Update the transmit and capture radio gains to 20 dB. These changes take effect synchronously at the command time.
bbtrx.TransmitRadioGain = 20; bbtrx.CaptureRadioGain = 20;
Clear the command time. This takes effect immediately after the scheduled property updates take effect.
clearCommandTime(radio);
Wait for the capture operation to complete.
while isCapturing(bbtrx) pause(0.1) end
Return the captured data to the workspace.
data = captureOutputs(bbtrx);
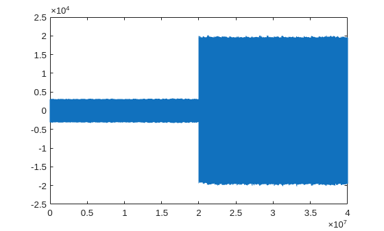
Plot the captured data. The plot shows the data captured 0.1 seconds either side of the command time.
plot(real(data))

Tips
You
cannot use save and load to store and reload
Wireless Testbench objects. Instead, you can
re-create the object with these steps:
Write code to create a
basebandTransceiverobject with a saved radio setup configurationradioand set the properties.Save the code to a script.
Run the script in a new MATLAB® session with the same saved radio setup configuration.
Version History
Introduced in R2022aYou can now specify the data buffering behavior by using the UseRadioBuffer
name-value argument when you call the capture function. Specifying
UseRadioBuffer as false allows you to capture data
directly to the host computer. Use this option to capture data that exceeds the buffer size
of the onboard radio memory, or to capture data using a hardware configuration that does not
support the use of the onboard memory buffer.
If you do not specify UseRadioBuffer, the
capture function tries to use the radio memory buffer. If the capture
length exceeds the radio memory buffer size, or data buffering is not supported for your
hardware configuration, the capture function warns and captures data
directly to the host.
If you set UseRadioBuffer to true and the
capture length exceeds the radio memory buffer size, or data buffering is not supported for
your hardware configuration, the capture function errors.
Previously, capturing data directly to the host using a basebandTransceiver
application object was not supported.
Specifying the Preload name-value
argument as true now enables you to load the application onto your radio
during object creation.
When Preload is not specified or set to false,
which is the default behavior, the application is loaded to hardware the first time you call
the transmit or
capture
function.
You can now use a radio object as the radio input argument when you
create a basebandTransceiver object.
You can now use the TransmitDataType property to specify the data type of the data that you transmit with the transmit function. This property configures the basebandTransceiver object with the transmit data type in advance of you calling the transmit function.
Set this property when you specify a StartTime in your call to the transmit function. This ensures that the radio time will not be reset. You must specify a waveform with the same data type in your call to the transmit function, or the data type you specify with this argument will be overwritten and the radio time will be reset.
You can now specify multiple antennas using the TransmitAntennas
and CaptureAntennas
properties. This enables you to transmit and capture IQ data on multiple antennas using the
transmit and
capture
functions.
See Also
Functions
radioConfigurations|capture|isCapturing|captureOutputs|stopCapture|transmit|stopTransmission
Objects
MATLAB Command
You clicked a link that corresponds to this MATLAB command:
Run the command by entering it in the MATLAB Command Window. Web browsers do not support MATLAB commands.
Select a Web Site
Choose a web site to get translated content where available and see local events and offers. Based on your location, we recommend that you select: .
You can also select a web site from the following list
How to Get Best Site Performance
Select the China site (in Chinese or English) for best site performance. Other MathWorks country sites are not optimized for visits from your location.
Americas
- América Latina (Español)
- Canada (English)
- United States (English)
Europe
- Belgium (English)
- Denmark (English)
- Deutschland (Deutsch)
- España (Español)
- Finland (English)
- France (Français)
- Ireland (English)
- Italia (Italiano)
- Luxembourg (English)
- Netherlands (English)
- Norway (English)
- Österreich (Deutsch)
- Portugal (English)
- Sweden (English)
- Switzerland
- United Kingdom (English)