pcbFileRead
Description
 Read  pcb files to create a pcbFileRead object
pcbFileRead converts industry-standard PCB file types into native file
      format used for looking at the database of a PCB. 
Creation
Description
Input Arguments
Specified as a string.
Example: pfile = pcbFileRead(pcbfile)
            
Data Types: string
Properties
This property is read-only.
Number of layers in the pcb.
Data Types: int8
This property is read-only.
Indexed array metal layers in the pcb.
Example: [1 3 5]
Data Types: int8
This property is read-only.
Indexed array of dielectric layers in the pcb.
Example: [2 4]
Data Types: int8
This property is read-only.
Vertical height from ground to each layer in inches.
Example: [0.0184 0.0104 0.0092 0.0012 0.0]
Data Types: double
This property is read-only.
Number of cadnets in the pcb database.
Example: 7
Data Types: int8
This property is read-only.
Number of pad stacks in the pcb database
Example: 6
Data Types: int8
This property is read-only.
Number of parts in the pcb database.
Example: 5
Data Types: int8
This property is read-only.
Number of components in the pcb database.
Example: 8
Data Types: int8
Object Functions
stackUp | Material details | 
cadnetList | cadnet list | 
componentList | Component list | 
partList | Part list | 
padStackList | Padstack list | 
Examples
This example shows how to read an Allegro file and create a pcbFileRead object. After this the following opertations will be executed:
Create layer, cadnet, padstack, part, and component objects form the pcbFileRead object
Create a powerDistributionNetwork object from the cadnet object
Set the properties of the powerDistributionNetwork object for voltage and current density anlysis
Analyse and visualize the voltage and current density
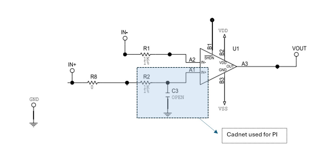
Here is the circuit:

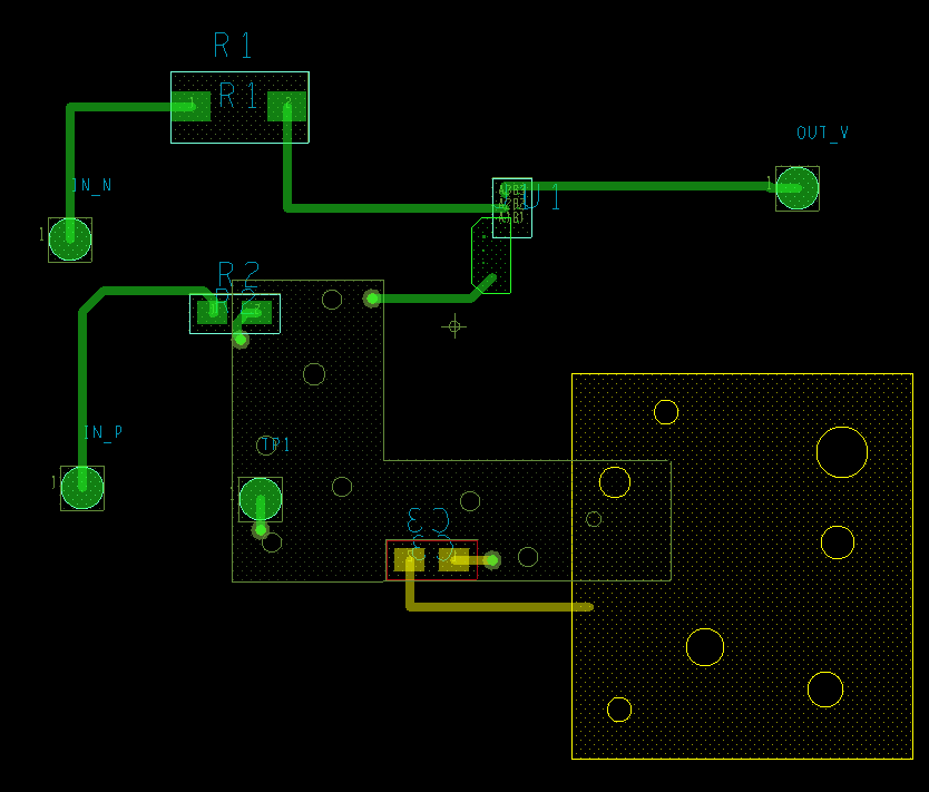
Here is the pcb layout:

Read file
Read a native format Allegro file and look at the propeties of the pcb
pfile = pcbFileRead('native_ExampleBoard_Allegro')pfile = 
  pcbFileRead with properties:
           FileName: 'native_ExampleBoard_Allegro'
          NumLayers: 5
         MetalLayer: [1 3 5]
    DielectricLayer: [2 4]
        LayerHeight: [0.0184 0.0104 0.0092 0.0012 0]
         NumCadnets: 7
       NumPadStacks: 6
      NumComponents: 8
           NumParts: 5
cadnetList(pfile)
ans=7×4 table
    CadnetIdx        CadnetName         NumPins    Length
    _________    ___________________    _______    ______
        1        {'Unconnected_Net'}       3           0 
        2        {'NET_OUTV'       }       2       0.615 
        3        {'NET_GND'        }       1        0.46 
        4        {'NET_IN22'       }       2       0.645 
        5        {'NET_IN11'       }       4       0.488 
        6        {'NET_INNEG'      }       2       0.515 
        7        {'NET_INPOS'      }       2       0.676 
componentList(pfile)
ans=8×3 table
    ComponentIdx    ComponentName    NumPins
    ____________    _____________    _______
         1            {'OUT_V'}         1   
         2            {'U1'   }         6   
         3            {'C3'   }         2   
         4            {'R1'   }         2   
         5            {'TP1'  }         1   
         6            {'R2'   }         2   
         7            {'IN_N' }         1   
         8            {'IN_P' }         1   
partList(pfile)
ans=5×2 table
    PartIdx       PartName    
    _______    _______________
       1       {'IOSINGLEPIN'}
       2       {'IC6ANT'     }
       3       {'CAPGEN080'  }
       4       {'RESGENH40'  }
       5       {'RESGEN080'  }
padStackList(pfile)
ans=6×2 table
    PadstackIdx        PadstackName    
    ___________    ____________________
         1         {'MHYCIRCLE009'    }
         2         {'MHYC012'         }
         3         {'MHYRECT46X59'    }
         4         {'MHYRECT80X60H40' }
         5         {'VIA'             }
         6         {'MHYRECT46X59_TOP'}
stackUp(pfile)
ans=5×8 table
    LayerNumber      LayerName         LayerType        Material     Thickness    EpsilonR    LossTangent    Conductivity
    ___________    ______________    ______________    __________    _________    ________    ___________    ____________
         1         {'TOP'       }    {'Signal'    }    {'COPPER'}     0.0012          1              0         5.96e+07  
         2         {'Dielectric'}    {'Dielectric'}    {'FR-4'  }      0.008        4.5          0.035                0  
         3         {'LAYER2'    }    {'Plane'     }    {'COPPER'}     0.0012          1              0         5.96e+07  
         4         {'Dielectric'}    {'Dielectric'}    {'FR-4'  }      0.008        4.5          0.035                0  
         5         {'BOTTOM'    }    {'Signal'    }    {'COPPER'}     0.0012          1              0         5.96e+07  
Create layer object
Create and visualize a layer object
layerobj = layer(pfile,1,Type= 'All')layerobj = 
  layer with properties:
        pcBoard: [1×1 pcbFileRead]
    LayerNumber: 1
           Type: "All"
    LayerHeight: 0.0184
    NumSurfaces: 1
        NumPins: 14
        NumVias: 4
      NumTraces: []
     EntityList: [1×1 struct]
show(layerobj)

Create a cadnet object
Create cadnet object and look at it data
cadobj = cadnet(pfile,'NET_IN11')cadobj = 
  cadnet with properties:
        pcBoard: [1×1 pcbFileRead]
     CadnetName: 'NET_IN11'
        NumPins: 4
    NumSurfaces: 2
        NumVias: 4
      NumTraces: 4
    TotalLength: 0.4880
        Voltage: 'NoDef'
     LayerRange: [1 3 5]
     EntityList: [1×1 struct]
figure show(cadobj)

Create a padstack object
Create a padstack object and look at its data
stackobj = padStack(pfile,'MHYC012')stackobj = 
  padStack with properties:
         pcBoard: [1×1 pcbFileRead]
    PadStackName: 'MHYC012'
         PadType: 'Pin'
        PadShape: 'Circle'
         NumPads: 6
       PadCenter: [6×2 double]
    HoleDiameter: 0
     PadDiameter: 0.0120
      PinPadInfo: [6×8 table]
shapes(stackobj)
ans=6×1 cell array
    {1×1 antenna.Polygon}
    {1×1 antenna.Polygon}
    {1×1 antenna.Polygon}
    {1×1 antenna.Polygon}
    {1×1 antenna.Polygon}
    {1×1 antenna.Polygon}
Create a part object
Create a part object and look at its data
partobj = part(pfile,"IC6ANT")partobj = 
  part with properties:
          pcBoard: [1×1 pcbFileRead]
         PartName: 'IC6ANT'
    NumComponents: 1
    ComponentInfo: [1×7 table]
componentData(partobj)
ans = 
  component with properties:
             pcBoard: [1×1 pcbFileRead]
       ComponentName: 'U1'
            PartName: 'IC6ANT'
       ComponentType: 'IC'
             NumPins: 6
               Value: ''
            Facement: 'TOP'
    ComponentPinInfo: [6×7 table]
Create component object
Create a component object and look at its pin data
componentobj = component(pfile,'U1')componentobj = 
  component with properties:
             pcBoard: [1×1 pcbFileRead]
       ComponentName: 'U1'
            PartName: 'IC6ANT'
       ComponentType: 'IC'
             NumPins: 6
               Value: ''
            Facement: 'TOP'
    ComponentPinInfo: [6×7 table]
componentPinData(componentobj,1)
ans = 
  pinsData with properties:
             PinShape: 'Circle'
           PartNumber: 'IC6ANT'
            Component: 'U1'
            PinNumber: 'A3'
                Value: ''
             PadStack: 'MHYC012'
           CadnetName: 'NET_OUTV'
           StartLayer: 1
            StopLayer: 1
   Circular pin dimensions:
               Center: [0.1010 0.2690]
             Diameter: 0.0120
    DrillHoleDiameter: 0
Create a power distribution network object
Create a power distribution network object from a cadnet object. After this the following operations can be performed:
Set up the the Network Parameters, DC Parameters, and DC Rules properties of the power distribution network for power integrity analysis
Analyse and visualize the voltage and current desnsity of the power distribution network
Here is the cadnet for power integrity analysis

pdnobj = powerDistributionNetwork(cadobj)
pdnobj = 
  powerDistributionNetwork with properties:
   Network Parameters:
              NetType: [1×1 cadnet]
               Source: []
                 Load: []
                Sense: []
     PlatingThickness: []
   DC Parameters:
       NominalVoltage: []
          LoadCurrent: []
   DC Rules
    MaxCurrentDensity: []
           MinVoltage: []
           MaxVoltage: []
        MaxViaCurrent: []
To Analyse PDN:
Set Network Parameters: setNetworkParameters
Set DC Parameters: setDCParameters
Set DC Rules: setDCRules
Find the pins connected to the cadnet using the findComponents function
ConnPins = findComponents(cadobj)
ConnPins=4×5 table
    ComponentIndex    Refdes    PinList    ComponentType          Part      
    ______________    ______    _______    ______________    _______________
          1           "C3"       "1"       {'Capacitor' }    {'CAPGEN080'  }
          2           "R2"       "2"       {'Resistor'  }    {'RESGEN080'  }
          3           "TP1"      "1"       {'Test Point'}    {'IOSINGLEPIN'}
          4           "U1"       "A1"      {'IC'        }    {'IC6ANT'     }
in = ConnPins.Refdes(2); out = [ConnPins.Refdes(1),ConnPins.Refdes(4)]; SensePin = ConnPins.Refdes(3);
Set the network parameters
setNetworkParameters(pdnobj,Source=in,Load=out,Sense=SensePin,PlatingThickness=0.0003);
  powerDistributionNetwork with properties:
   Network Parameters:
              NetType: [1×1 cadnet]
               Source: "R2"
                 Load: ["C3"    "U1"]
                Sense: "TP1"
     PlatingThickness: 3.0000e-04
   DC Parameters:
       NominalVoltage: []
          LoadCurrent: []
   DC Rules
    MaxCurrentDensity: []
           MinVoltage: []
           MaxVoltage: []
        MaxViaCurrent: []
To Analyse PDN:
Set DC Parameters: setDCParameters
Set DC Rules: setDCRules
Set the DC parameters
setDCParameters(pdnobj,"LoadCurrent",[10e-3,10e-3],"NominalVoltage",2)
  powerDistributionNetwork with properties:
   Network Parameters:
              NetType: [1×1 cadnet]
               Source: "R2"
                 Load: ["C3"    "U1"]
                Sense: "TP1"
     PlatingThickness: 3.0000e-04
   DC Parameters:
       NominalVoltage: 2
          LoadCurrent: [0.0100 0.0100]
   DC Rules
    MaxCurrentDensity: []
           MinVoltage: []
           MaxVoltage: []
        MaxViaCurrent: []
To Analyse PDN:
Set DC Rules: setDCRules
Set the DC rules
setDCRules(pdnobj,MinVoltage=1,MaxVoltage=2.00002,MaxCurrentDensity=4,MaxViaCurrent=2)
  powerDistributionNetwork with properties:
   Network Parameters:
              NetType: [1×1 cadnet]
               Source: "R2"
                 Load: ["C3"    "U1"]
                Sense: "TP1"
     PlatingThickness: 3.0000e-04
   DC Parameters:
       NominalVoltage: 2
          LoadCurrent: [0.0100 0.0100]
   DC Rules
    MaxCurrentDensity: 4
           MinVoltage: 1
           MaxVoltage: 2.0000
        MaxViaCurrent: 2
Analyze voltage deviation
voltage(pdnobj);

Analyze current desnsity with direction enabled
current(pdnobj,Direction="on")
Version History
Introduced in R2025a
MATLAB Command
You clicked a link that corresponds to this MATLAB command:
Run the command by entering it in the MATLAB Command Window. Web browsers do not support MATLAB commands.
Select a Web Site
Choose a web site to get translated content where available and see local events and offers. Based on your location, we recommend that you select: .
You can also select a web site from the following list
How to Get Best Site Performance
Select the China site (in Chinese or English) for best site performance. Other MathWorks country sites are not optimized for visits from your location.
Americas
- América Latina (Español)
 - Canada (English)
 - United States (English)
 
Europe
- Belgium (English)
 - Denmark (English)
 - Deutschland (Deutsch)
 - España (Español)
 - Finland (English)
 - France (Français)
 - Ireland (English)
 - Italia (Italiano)
 - Luxembourg (English)
 
- Netherlands (English)
 - Norway (English)
 - Österreich (Deutsch)
 - Portugal (English)
 - Sweden (English)
 - Switzerland
 - United Kingdom (English)