Main Content

Results for

Rose Li
Rose Li
Last activity on 11 Nov 2021

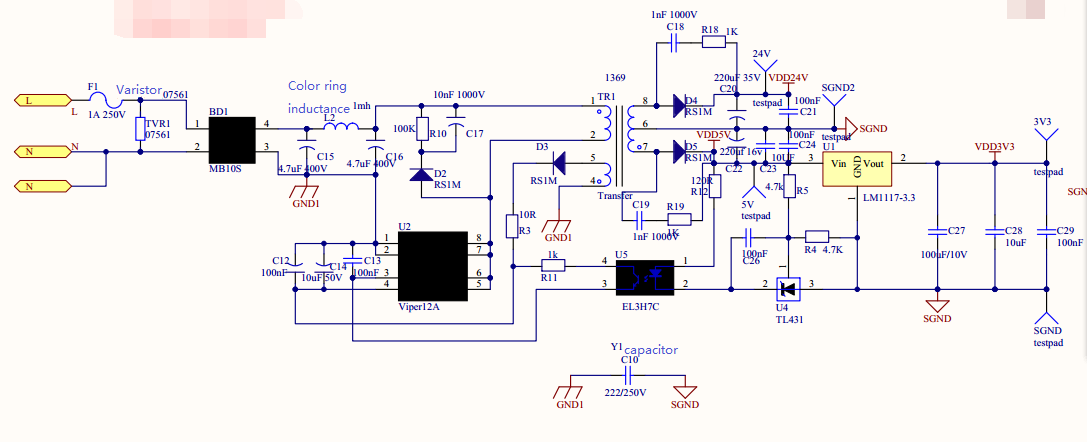
With the switching power supply made by VIPER22A scheme , the 5V output always has noise, and the ripple exceeds 200MV after loading. How to change it? 1. 220VAC input, two outputs, 24V and 5V output are noisy, the ripple after 5V load is more than 200MV, 5V is connected with an LDO to 3.3V, and the measured 3.3V is also noisy, and the LDO heats up seriously. Change The LDO remains unchanged. 2. It is suspected that the load current is large, but I changed a circuit board with the same scheme and found that there is no noise. Although there are ripples, it is not very hot. 3. In addition, directly use a 5V adapter to convert to 3.3V through the same LDO. problem. How to change the device in this figure? 4. For hardware novices, the transformer will not be changed temporarily, and I hope to improve it by adjusting other devices.

Hello everyone! i want to send current sensor data using Arduino and nodeMCU to thingspeak. is there anyone who worked on something before. your responses will be highly appreciatable. thanks in advance

Hello,

I am sending mqtt values from esp8266 devices to different channels - e.g. https://thingspeak.com/channels/1182897

The values are sent correctly and also show up on the channel's page correctly and quickly in time.

But mqtt receivers are getting the data with a varying long delay. Often the delay is 1h, so I first thought, this could be a time zone problem. But that's not the case.

I tried two different mqtt clients: Both get the values at the same (late time): E.g. when I now get a value from channels/1182897/subscribe/fields/field3 and look into the history of values (using "Data Import/Export") then this value can be found 20 minutes up to 1 hour ago. This can also be confirmed when looking into the device's logs.

What could I do to be up-to-date with my values? Thank you very much. Dirk

After 7 weeks of fun, the MATLAB Central community 20th anniversary contests have concluded! Together, we shared the art of MATLAB and contributed to the battle against the global pandemic. See the fantastic stats below.

MATLAB Mini Hack Winners - Week 4

In Week 4, we invited the MATLAB Graphics team to help judge the entries. As the authors of the MATLAB functions used in every entry, they made sure every entry selected used a unique graphics function or technique from the other winners. Here are their choices:

1. Umbrellas by Shanshan Wang

Comment: Cool use of 'swarmchart' to make art from distributions; Only use of one of our newest graphics functions

2. Happy Sheep by Victoria

Comment: Cute!

3. Alien Giant by Jenny Bosten

Comment: Original idea, well textured, and efficient code

4. 3D Ultrasound by Adam Danz

Comment: Replicate source material very well. Effective use of lighting and material. Overall, impressive to produce this image given the limitation

5. Sunset in the Savanna by Sebastian Kraemer

Comment: Looks cool! Nice mix of 'image', 'fill' and 'scatter' commands.

6. Night Flight by Ratul Das

Comment: original; clever use of 'rectangle'

7. Lantern #2 by Tim

Comment: Nice use of 'getframe' to create a texture for 'surf' for a compelling picture

8. Geometric Design (6) by Daniel Pereira

Comment: Looks like some walls at MathWorks

9. Rosette 1313 by Alex P

Comment: Looks cool! Nice use of 'pcolor'

10. Mandelbrot contour by Sumihiro

Comment: Best use of contour!

11. Aim High by Murty PLN

Comment: Largest number of unique graphics objects for the Mini Hack (plot, patch,stairs,stem,text)

In the spirit of Mini Hack, the MATLAB Graphics team also created several cool graphs about the contest. Facing a similar space limit, I have picked only 2.

Bonus Prize Winners - Week 4

Congratulations to our 5 winners for their dual participation in the Treasure Hunt and the MATLAB Mini Hack. Yogiraj Bhagavatula, Pramod Devireddy, Devika U, FruitsLord, and Augusto Mazzei.

Lucky voters - Week 4

Congratulations to the lucky voters who cast the 12000th vote (Gordg Garin), 12500th vote (Eder Esteban Reyes), 13000th vote (Peram Balakrishna), 13500th vote (Emerson Nithiyaraj), 14000th vote(Sekar Naai), 14500th vote (Arika Amasarao), 15000th vote (Nikita Yakovlev), 15500th vote (Kesava Rao), and 16000th vote (Kundi Chandra Sekhar).

Grant Prize Winners

Finally, after validating entries and votes, we have picked the grand prize winners. We appreciate the time and effort you spent and the awesome entries you created. Huge congratulations!

1. Top 10 Authors of most voted entries

Each author will receive 5 customized T-shirts with the winning image and your name on the back of the T-shirts. You can choose the sizes and share them with your family or friends.

2. Top 10 Authors with most total votes

Top 10 contestants on the leaderboard will each get an Amazon gift card. The top 3 winners on the leaderboard will also earn special virtual badges.

  • Ciro Bermudez
  • KSSV
  • Juan Villacrés
  • Murty PLN
  • Pink_panther
  • Jenny Bosten
  • KARUPPASAMYPANDIYAN M
  • Jr
  • Adam Danz
  • Victoria

On behalf of the MATLAB Central community team, we thank you for joining our celebration of the MATLAB Central community’s 20th anniversary with us in the past 7 weeks. We hope you enjoyed these contests and look forward to seeing you in next year’s contests. Question: “What contests would you like to see next?”

I have a chart of data and need to eliminate the outliers which are making the chart look bad. Is there a configuration for this?

Hello, I try to publish to an already working channel. I have created an device and using the credentials shown in the image. I would like connect via TCP and port 1883 to mqtt3.thingspeak.com My Library always returns "Connection Refused - Bad Username or Password". This means it already has got a CONNACK reply. I have already successfully published an item to another server. So, the Lib basically works and I am using it correctly. I do not have mistyped the credentials. Could there be something on the Thingspeak side? Could you please help me with that? Thank you in advance.

Ali Rasouli
Ali Rasouli
Last activity on 25 Oct 2021

I currently have my ThingSpeak log temp, airflow velocity raw and airflow velocity filtered. The column names show as field1, field 2 and field 3. Is there a way for me to change field1 to temperature? Thanks

In Week 3, we passed several amazing milestones! 1,000 Participants in the Treasure Hunt , 1,000 ENTRIES and 10,000 votes in the MATLAB Mini Hack , and $10,000 charity donation from both contests! I recommend you read Ned Gulley’s recent blog post , which is a fantastic summary of the contest highlights.

During the last week of this contest, we strongly encourage you to inspire your colleagues, classmates, or friends to participate by either VOTING or CREATING entries. To add some fun, we will give out a T-shirt to LUCKY voters who cast:

  • The 12000th vote
  • The 12500th vote
  • The 13000th vote
  • The 13500th vote
  • The 14000th vote
  • The 14500th vote
  • The 15000th vote
  • The 15500th vote
  • The 16000th vote

MATLAB Mini Hack Winners - Week 3

We’ve received many creative entries for our new categories. Congratulations to the winners! Each of you won a special edition T-shirt:

Greg, entry: better Christmas tree , category: Holidays

Ratul Das, entry: To All Pepperoni Lovers , category: Food

Peter Stampfli, entry: Louis V , category: Fractals

Adrien Leygue, entry: Stained Glass membrane , category: MathWorks Logo

Spencer Miesner, entry: ~Breathe~ , category: Album Cover

Stewart Thomas, entry: The only QR code you ever need , category: Black & White

Sebastian Kraemer, entry: sun , category: 3D

Jenny Bosten, entry: The joys of spring , category: Plant

Adam Danz, entry: MATropolis rooftop view , category: Illustration

Eric Ogier, entry: UFO , category: Fun

Simon Thor, entry: Mandelbrot in 52 characters , category: Concise

Tim, entry: Low Tide , category: Realism

Bonus Prize Winners - Week 3

We are giving out additional giveaways to participants of both the Treasure Hunt and the MATLAB Mini Hack . Congratulations to our 5 winners. Each of you has also won a special edition T-shirt.

  • Teodo
  • Dyuman Joshi
  • Shanshan Wang
  • Nirvik Sinha
  • Felipe Torres

Week 4

After the contest ends, we need additional time to validate entries for Grand Prize and Weekly Prize. The winners are expected to be announced within a couple of days after the contest ends. Thank you in advance for your patience.

Hi,

I am experiencing trouble in sending the actual sensor values to Thingspeak. I use a code template that I downloaded from a github repository https://github.com/mathworks/thingspeak-arduino/tree/master/examples/ESP32/WriteMultipleFields. The main issue is that I don't know how to fill out the source code to get real sensor values instead of random values.

I am using a DHT sensor, from which I want to measure both the temperature and the humidity. Here is what it looks like in the serial monitor after uploading the code to the ESP32 dev board.

Here is my code that I amended from the source template, and uploaded to the ESP32 board.

#include "DHT.h"
#include <WiFi.h>
#include "ThingSpeak.h"
// The wire is in pin 14 as required by the DHT-sensor, so it is written here:
#define DHTPIN 14    
// We use a DHT11-sensor
#define DHTTYPE DHT110
const char* ssid = "Koti_9BE9";   // your network SSID (name) 
const char* password = "XXXXXXX";   // your network password
WiFiClient  client;
// We write one (1) as the channel number. Assumably in that order in which they are in the MyChannels-page. 
unsigned long myChannelNumber = 1;
const char * myWriteAPIKey = "NW34MMOB5J1NGRL2";
// Timer variables
unsigned long lastTime = 0;
unsigned long timerDelay = 10000; // This specifies what kind of delay we want between measurements. DHT11
// The fastest measurement interval of DHT sensors is 2000 ms (2 seconds).
// An object from where values are brought from the DHT library
DHT dht(DHTPIN, DHTTYPE);
// Initialize our values. Writing down the values that need to be measured from DHT-sensors: 
// humidity h, temperature t, and temperature in fahrenheit-scale f
float h = dht.readHumidity();
float t = dht.readTemperature();
float f = dht.readTemperature(true);
String myStatus = "";
void setup() {
  Serial.begin(115200);
  Serial.println(F("DHT11 test!"));
    dht.begin();
    WiFi.mode(WIFI_STA);   
   ThingSpeak.begin(client);
  }
void loop() {
    delay(20000);
    float h = dht.readHumidity();
    float t = dht.readTemperature();
    float f = dht.readTemperature(true);
    if (isnan(h) || isnan(t) || isnan(f)) {
      Serial.println(F("Failed to read from DHT sensor!"));
      return;
    }
    if(WiFi.status() != WL_CONNECTED){      
      Serial.print("Attempting to connect");
      while(WiFi.status() != WL_CONNECTED){
        WiFi.begin(ssid, password); 
        delay(5000);     
      } 
      Serial.println("\nConnected.");
    }
    float hif = dht.computeHeatIndex(f, h);
    float hic = dht.computeHeatIndex(t, h, false);
    Serial.print(F("Humidity: "));
    Serial.print(h);
    Serial.print(F("%  Temperature: "));
    Serial.print(t);
    Serial.print(F("°C "));
    Serial.print(f);
    Serial.print(F("°F  Heat index: "));
    Serial.print(hic);
    Serial.print(F("°C "));
    Serial.print(hif);
    Serial.println(F("°F"));
int x = ThingSpeak.writeFields(myChannelNumber, myWriteAPIKey);
if(x == 200){
  Serial.println("Channel update successful.");
}
else{
  Serial.println("Problem updating channel. HTTP error code " + String(x));
}
}

Many thanks for any advice.

Lauri

i have url that contains value for reading data, how can i send data to field from url that i have?

I have a project that collects data from a CO2 sensor and stored it in these ints:

    CO2PPM = (int)data[2] * 256 + (int)data[3];
    temperature = (int)data[4] - 40;  

which are defined as ints. Then just before the http request, they are processed like this:

       static char outstr3[15];
       static char outstr4[15];
       String dataString3 = dtostrf(CO2PPM, 8, 2, outstr3);
       String dataString4 = dtostrf(temperature, 8, 2, outstr4);

and finally used in the GET request:

          wifly.println("GET /update?api_key=apikey&field1="dataString4"&field2="+dataString3+" HTTP/1.1");

which fails to successfully register the data into TS. However if I hardcode it like this:

          wifly.println("GET /update?api_key=apikey&field1=23.45&field2=67.89 HTTP/1.1");

it works, the data is registered.

Any idea how to fix this issue?

Greetings!

So, I'm working on a project that needs to send collected data using a SIM808 over GPRS to ThingSpeak to multiple fields. The upload interval is 2 minutes with samples taken every 10 seconds and each batch of samples includes 19 bytes of data (12 sets of 19 bytes equal 228B for each bulk data pack that has to be sent and the memory can be flushed). It's worth mentioning that I'm using an Arduino Pro Mini (ATmega328P).

I've looked at the bulk data upload example, and I'm having some trouble adapting it to the SIM808. I am also not sure how to send multiple fields using the bulk method. Unfortunately, I don't have much time to tinker with the code as the whole project had to be done in 2 days and I've only got one day to finish. I'd appreciate any help regarding this as I'm on a very tight schedule.

Thanks in advance!

We've started a new video series on how and why to use ThingSpeak. IoT from Data to Action . Most of you pros here at the forum probably already know this stuff, but there's some great overview material in these videos if you are interested. Two of four planned movies are posted, Ill let you know again when the others come out too. -Christopher

In Week 2, the contest entered a new phase – the voting started! As of today, 6000+ votes have been cast on almost 1000 entries in the GALLERY! As a result, YOU raised $5000+ for Direct Relief in addition to the $2400 raised via the Treasure Hunt contest! We encourage you to continue sharing the contest to inspire others to participate by either voting or creating new entries so we can donate even more!

MATLAB Mini Hack Winners - Week 2

I won’t say judging is getting easier in Week 2 - amazing entries keep coming in every day. Congratulations to the winners! Each of you has won a special edition T-shirt.

Bonus Prize Winners - Week 2

We are giving out additional giveaways to participants of both the Treasure Hunt and the MATLAB Mini Hack . Congratulations to our 5 winners. Each of you has also won a special edition T-shirt.

  • Simon Thor
  • Eric Ogier
  • David Hill
  • Lyes Demri
  • Highphi

What’s new in Week 3?

In Week 3, we will add several new categories in which we hope to see more creative entries:

  • Holidays
  • Album covers
  • Food & Drinks
  • MathWorks logo
  • Fractals

Hi Distance Learning Community members, if you are looking for content in Descriptive Statistics and Probability Distributions for teaching in a course or just brushing up on the concepts yourself, check out these Live Scripts developed by Dr. Ward Nickle from Humboldt State University. If you are interested, this material is also available in Japanese . Enjoy and looking forward to hearing your thoughts!!

Hello! I have been working on an app for viewing thingspeak numerical data as graphs and I'm planning to publish it on playstore soon. If anybody is interested to test the beta version I would appreciate it. Here is the link https://play.google.com/apps/testing/com.mlundell.theThingV

ThankYou !

Magnus

I have both of my account profile and channel export time zones set to "(GMT+8000)Beijing". The datetime from the exported feeds.csv looks like:

'2021-09-06 11:16:28 CST'

I want to import data, but MATLAB do not directly understand its datetime format. I assume "CST" to be "China Standard Time", but when I try to convert it to datetime, MATLAB throws an error:

 >> datetime(s,'InputFormat',"yyyy-MM-dd HH:mm:ss z","TimeZone","Asia/Shanghai","Locale","zh_CN")
 Error using datetime (line 651)
 Unable to convert '2021-09-06 11:16:28 JST' to datetime using the format 'yyyy-MM-dd HH:mm:ss z' and locale 'zh_CN'.

However if I change the "Locale" to US instead:

>>datetime(s,'InputFormat',"yyyy-MM-dd HH:mm:ss z","TimeZone","Asia/Shanghai","Locale","en_US")
ans = 
    datetime
07-Sep-2021 01:16:28

There is no error, but the time is wrong and is 14 hours ahead. So I guess that MATLAB sees this "CST" as "Central Standard Time".

My point is:

  1. It's pretty strange that the datetime exported by ThingSpeak could not be directly understood by MATLAB. MATLAB is supposed to work with ThingSpeak data seamlessly, but now I have to find a detour to import ThingSpeak data to MATLAB.
  2. It seems that the datetime function needs improvement to understand this "CST" timezone, or that ThingSpeak could improve its datetime output format.

In just one week, 500+ amazing entries were created. Math rocks and you rock!

Help us show the world the beauty of mathematics by sharing your work with your friends, classmates, or colleagues. You can also help fight the global pandemic by voting. For each vote, MathWorks will donate $1 to Direct Relief. See the Voting FAQs below for details.

MATLAB Mini Hack Winners - Week 1

Let’s start by saying: your awesome work made our judging VERY HARD! We came up with several categories with one winner each. Congratulations to the winners! Each of you won a special edition T-shirt:

Bonus Prize Winners - Week 1

As we announced last week, we are giving additional giveaways to participants of both the Treasure Hunt contest and the MATLAB Mini Hack contest . Congratulations to our 5 winners. Each of you also won a special edition T-shirt

  • Jan Orwat
  • warnerchang
  • Davide OLIVIERI
  • Daniel Niblett
  • KARUPPASAMYPANDIYAN M

Voting FAQs:

Q1: Who can vote?

Anyone with a MathWorks account can vote.

Q2: How many times can I vote?

There here is no limit to the number of votes you can cast. Vote for as many entries as you like (one vote per entry).

Q3: How do my votes increase MathWorks’ charity donation?

For every vote an entry gets, we will donate $1 to Direct Relief with a maximum amount of $20 donated per entry. MathWorks will donate up to a maximum of $20,000 based on the combined totals raised by task participation in the Treasure Hunt and voting in the MATLAB Mini Hack .

Q4. How do I win?

At the end of the contest, the top 10 participants on the leaderboard will each get an Amazon gift card and the top 3 will earn special badges. The 10 highest voted entries will win 5 customized T-shirts. See the full contest details.

Every week, we will also award surprise prizes for more fun.

Note that MathWorks staff are NOT eligible for prizes.

Q5: How do votes on my entries determine my rank on the leaderboard?

The total number of votes on ALL of your entries determines your rank on the leaderboard.

Q6: Do votes on remixed entries add votes to the original entry?

No. We count only direct votes on an entry.

Q7: Is the code (also) automatically compared to earlier submissions to determine the remix tree?

No. You have to remix an entry.

Just in 2 days since the contest started, we already have 200+ awesome entries in the MATLAB Mini Hack contests. We are excited to see so many talented and creative community members enjoying the contest and learning from each other.

If you haven’t created your entry, try remixing an entry you like. Make some SMALL changes and see what it would look like. Remix is highly encouraged in this contest.

If you haven’t entered the Treasure Hunt contest, give it a try. Your participation will not only win you a prize but also bump up MathWorks’ donation to a charity organization that fights the global pandemic.

Reminder:

  • Voting will start next Monday.
  • Weekly surprise giveaways will also be announced next Monday. Still time left to create your entries, original or remixed!