Statistics
5 Files
RANK
N/A
of 301,558
REPUTATION
N/A
CONTRIBUTIONS
0 Questions
0 Answers
ANSWER ACCEPTANCE
0.00%
VOTES RECEIVED
0
RANK
14,852 of 21,325
REPUTATION
14
AVERAGE RATING
0.00
CONTRIBUTIONS
5 Files
DOWNLOADS
12
ALL TIME DOWNLOADS
148
RANK
of 175,442
CONTRIBUTIONS
0 Problems
0 Solutions
SCORE
0
NUMBER OF BADGES
0
CONTRIBUTIONS
0 Posts
CONTRIBUTIONS
0 Public Channels
AVERAGE RATING
CONTRIBUTIONS
0 Discussions
AVERAGE NO. OF LIKES
Feeds
Submitted
MOACGWO-
Multi-objective accelerated convergence grey wolf optimizer (MOACGWO)
2 months ago | 5 downloads |
Submitted
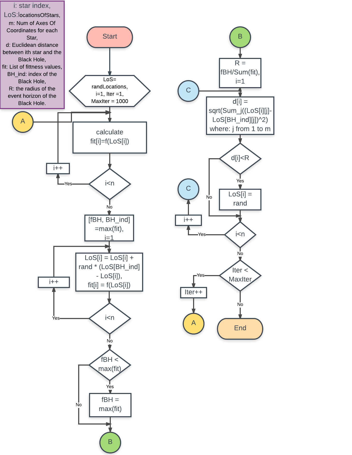
Accelerated Black Hole Optimization Algorithm
Accelerated Black Hole Optimization Algorithm with Enhanced FOPID Controller for Omni-Wheel Drive Mobile Robot System
12 months ago | 1 download |
Submitted
multi-objective adaptive artificial hummingbird algorithm
MOAAHA
1 year ago | 2 downloads |
Submitted
AAHA for single objective
Adaptive artificial hummingbird algorithm
1 year ago | 1 download |
Submitted
Improved MGO method
The MGO method is improved by utilizing several hybrid strategies to augment local search capabilities and better exploration of...
1 year ago | 3 downloads |



